
本文摘自<常春月刊>516期
文/張金堅 (乳癌防治基金會董事長)
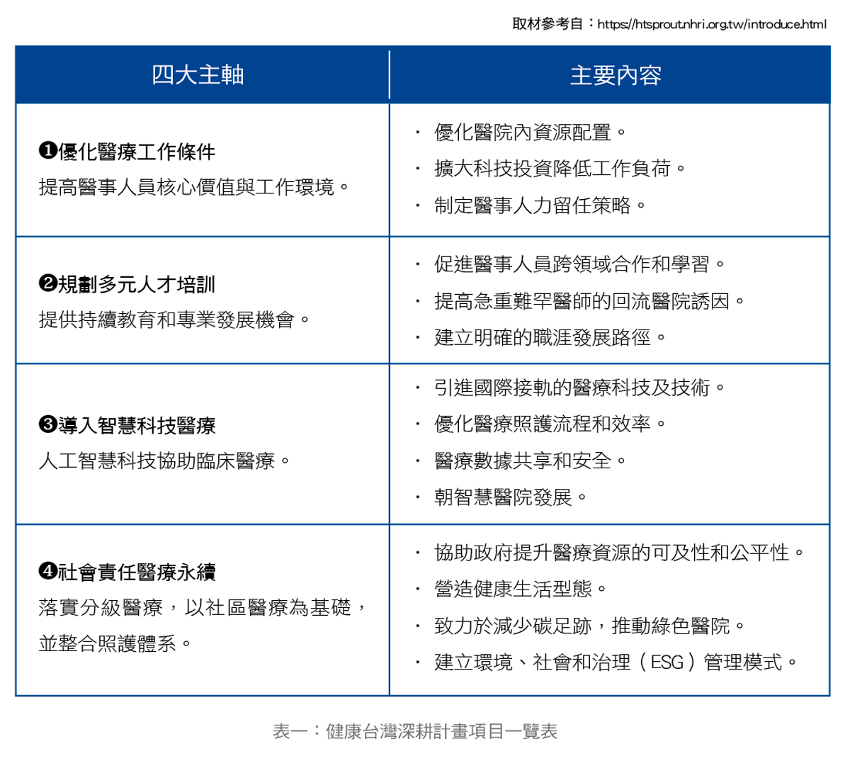
衛福部石崇良部長於去年2025年12月17日在國家生技醫療產業策進會「2026大健康產業發展與政策展望」專題演講宣示「健康台灣深耕計畫」編列5年489億元預算(已於2025年下半年度開始施行),「國家藥品韌性整備計畫」則自2026年起為期4年共245~360億元預算,同時積極向行政院爭取中的其他相關產業型計畫,意味著「大健康產業」相關預算將超過千億。(表一)、(圖一)
.jpg)
.jpg)
政府大力投資國人健康,用意良善值得讚許與鼓勵,國際貨幣基金估計台灣2025年人均GDP為3.7827萬美元,已經超過南韓的3.5962萬美元,但台灣對醫療投資佔GDP比例卻僅約7.5%,卻遠不如南韓約10%,也不如日本的11%及美國的19%,預算投入方面必需急起直追;然而,相對於健保總額加上公務預算獨立編列後,已經超過每年一兆元新台幣的總規模,大健康產業的相關預算,4~5年編列千億,也就是每年僅200~250億元新台幣,仍有不足,台灣政府對醫療投資的承諾,還有相當大的投入空間。
巧婦難為無米之炊,如沒有充足的預算,則很難冀望醫療產業有突破性的發展,當投入大量預算時,資源要花在刀口上,也同樣重要。
「健康臺灣深耕計畫」四大範疇:優化醫療工作條件、多元人才培育、智慧科技醫療、社會責任醫療永續,其中前三大項目勢必集中於醫學中心等大型醫院,至於第四項,目前可能包含有離城市較遠的區域醫院所承接,但對彌補偏鄉醫療資源短缺的不足方面,是否真能落實深入鄉野?仍有待日後進行的成效來驗證。
「三高防治888計畫」及「癌症治療三箭」立意良善,期盼落實執行
關於中央層級方面已經設置「健康台灣推動委員會」,為「健康台灣」訂定了非常明確的目標,其中主要內容包括提出「健康台灣三高防治888」計畫,即針對高血壓、高血糖、高血脂的三高「80%找得出、80%要介入,80%有改善」,「找得出」的辦法,則需透過勞工、公教健檢、衛福部成人健檢,以及民眾的自費健檢。但是,健檢相關資訊與健檢意識,社經地位較底層的民眾往往付之闕如,其結果,找出的80%,是自我健康管理較佳,其實不需要政府介入的80%,剩下的20%,卻是最需要幫助的20%。(圖二)
.jpg)
另外,政府亦積極推動「癌症治療三箭」,即包括「癌症篩檢」、「聚焦基因檢測及精準醫療」、「成立百億癌症新藥基金」,期望在2030年達到癌症死亡率減少三分之一。此兩項政策的推動,其立意非常良善,但恐怕造成醫療資源已經很豐富者「富者愈富」,而本來醫療資源不足,需要政府彌補的族群卻得不到應有的資源,反而造成不平等,導致「貧者愈貧」,大健康產業計畫在朝向尖端醫療卓越發展的同時,更要思考從貧困民眾及老弱族群做起,尤其在偏鄉、離島落實紮根!同時亦須體恤當前台灣基層醫療人員工作辛勞的職場環境,設法改善,否則淪為口號,夢想多於實境,相對民眾健康識能的普及和健康平等權利的推動恐怕落空。
「健康平權與健康識能」乃是基本人權
世界衛生組織自2008年提醒「社會不平等造成大量失去生命」的嚴重問題,2025年發表《健康平權的社會決定要素》報告,將健康平權列為重要工作。世界衛生組織2016年於上海舉辦的第九屆全球健康促進大會上提出的《2030可持續發展中的健康促進上海宣言》中,特別提及健康識能議題,宣導以健康素養促進賦權和公平,健康識能就是要避免貧困百姓及弱勢族群陷入「不健康平權」的困境,也是提升健康的三大支柱之一。(圖三)
.jpg)
當前以世界衛生組織為首,全球都正在思考改善「健康平權」、提升「健康識能」。台灣在健保制度之下,平均餘命2024年達到80.8年,健康平均餘命71~72年,兩者都輸給日本、南韓,尤其不健康餘命長達8年,這顯示儘管健保使得台灣的醫療可近性高於日本、韓國,而照護的品質卻可能不如。偏鄉、離島、高齡、低收入、脆弱家庭,往往醫療資源可近性不足,城市的大型醫院林立,醫療資源集中,離島及偏鄉則醫療資源相對較為短缺,罹患急重難罕的疾病需要後送,反而造成不平等;健康識能的落差亦直接影響健康平權,正確的健康資訊獲取不易,對於「預防」、「篩檢」、「診斷」、「治療」,乃至於「追蹤」的知識缺乏,進一步擴大健康權利的不平等,造成少數人健康狀況特別不佳,因此拉低了台灣與健康有關的各項指標。
國際多項研究指出,提升健康識能對疾病的預後有顯著的正面影響,以癌症病患而言,美國大規模研究,比較9603位各種不同癌症病人,發現不論何種癌症、不論癌症的期別,健康識能評分較低的病人,其預後顯著的不如健康識能評分較高的病人。再次驗證健康識能對於健康的重要性。(圖四)
.jpg)
健康識能的落差,對疾病預防的影響更為顯著。當前健保較為人詬病的一點就是偏重治療,我們希望國民能從飲食習慣、運動,得到良好的體重控制,進而減少疾病,要達到這點,就必須重視健康識能的推廣,以及理解當前健康資源的分配不均,包括前述弱勢族群在健康識能上有相當大的落差。
弱勢族群的健康平權往往必須由政府來維護,這就是為何政府的健康政策需特別重視健康平權。健康識能更是其中重要一環,預防終究勝於治療,與其發生不健康的狀況,才去用檢查等方式找出來治療,最有效維護健康、也最平等的辦法,應該是一開始就讓人人都有正確的健康意識與健康知識、維持健康的生活習慣、有健康的居住環境、培養健康的體魄,而不是生病才來醫治。
芬蘭及新加坡的健康促進模式值得借鏡
芬蘭於2023年的醫療改革計畫中,利用智慧醫療科技來達成偏鄉的醫療平等,配合車載式整合醫療與社會服務,巡迴偏遠鄉間,提供基本的醫療照護、預防醫學、數位遠端醫療,解決偏鄉前往大都市就醫交通不便的困難,搭配數位監測系統來衡量慢性病病況,並以AI輔助來支援鄉間的診所,成功融合智慧醫療與高齡照護,讓醫療資源普及於過去難以顧及的偏遠、獨居、弱勢長者,大大地彌平了都市與偏鄉的醫療資源不對等的問題。
新加坡也展現智慧醫療,不只是把最新科技集中投入醫學中心,相反的,AI能協助更有效率的調度與準備醫療資源,也能促進健康平權。新加坡衛生部醫療創新基金,與新加坡裕廊集團(JTC),共同投入成立多種疾病資料庫,由國立大學醫院及相關醫院合作,利用AI分析資料庫,得到個人就醫建議,有需要時及時前往就醫,就醫時AI也會協助臨床照護,簡化並加速轉診流程效率,而且減少不需要就醫的次數。此臨床實驗的結果,病人遵循醫囑以及正確尋求醫療協助比例大增25%。此外,新加坡「全國精準醫學計畫」收集數十萬基因定序資料,建立針對新加坡各個不同族裔、不同體質的精準醫療,以及未來將能預先預測慢性病患者的需求,主動且適時介入,而不是被動式的等待病患來就醫,亦能大幅縮減健康識能落差帶來的醫療不平等。
借助芬蘭、新加坡的寶貴經驗,值得我們學習。台灣身為科技大國,科技不是只追求金融市場的股價與市值,而更應該是延展落實到解決民眾的健康問題,偏鄉與離島在傳統作法下,於經濟面誠屬純粹的規模不足,設置醫療院所服務的群體過小,且大多數醫療資源平時可能閒置或使用不當,因而經營上無法持續,然而,若是透過科技,例如精準醫療下預先準確預估需求,以利提前規劃調度,搭配車載式行動醫療以及遠距醫療技術,把無數偏鄉串接起來,成為「長尾效應」,那麼投資偏鄉醫療將成為效益極高的項目,因為都會區累積的醫療已經相當完善,投入偏鄉的改善空間應該遠大於都會區。
偏鄉僅是其中一例,其他弱勢族群亦有相同的情況,例如目前台灣已邁入超高齡社會,在此迫切需要強化高齡醫療照顧的關鍵時刻,許多社經地位較低,健康識能不足的高齡長輩,因為遲延就醫,相對造成許多慢性疾病病情延誤,一些癌症長者發現時都已經末期,預後狀況差不言可喻。另外,因獨居發生醫療事故時無人呼叫救護車,延誤治療導致回天乏術。因此,迫切需要智慧醫療以及其他科技的介入,以改善健康識能,並且普遍使用自動且動態的偵測,在判斷有中風、心臟病等醫療事故時,可以快速自動通報,這種科技應用,都會對高齡醫療現況大有改善,對於政府強力推行的「在宅醫療」及「在宅老化」的政策,亦能看到具體成效。
結語
台灣資通訊產業、生醫技術都是全球名列前茅,結合發展尖端產業深具優勢,但是醫療與健康屬於普世人權,國際經驗值得參考,借助智慧科技得以克服過去難以企及的健康平權理想,為全球健康問題提供解決方案,就產業而言也將是開創全新的商機,深切期盼政府在健康及醫療產業擘劃未來時,能加入更多健康平權的考量,以及從基本面充分整合,從中央到地方全方位地促進健康識能的提升,如此建立的台灣醫療產業,其根基更穩固,而且歷久不衰。
(圖片來源:motionelements)
延伸閱讀:
.家族沒人有乳癌,我應該也沒事吧?常喝豆漿、吃豆乾容易得乳癌?沒檢查沒事,一檢查就罹癌?
.乳癌不只長硬塊!醫師公布「乳房6種不明顯變化」 沒生過、30歲後才生、未餵母奶小心


